你提供的照片可能用于改善必应图片处理服务。
隐私政策
|
使用条款
无法使用此链接。检查链接是否以 "http://" 或 "https://" 开头,然后重试。
无法处理此搜索。请尝试其他图像或关键字。
试用视觉搜索
使用图像搜索、识别对象和文本、翻译或解决问题
将一个或多个图像拖到此处,
上传图像
或
打开相机
将图像放到此处以开始搜索
要使用可视化搜索,请在浏览器中启用相机
English
全部
搜索
图片
灵感
创建
集合
视频
地图
资讯
更多
购物
航班
旅游
笔记本
自动播放所有 GIF
在这里更改自动播放及其他图像设置
自动播放所有 GIF
拨动开关以打开
自动播放 GIF
图片尺寸
全部
小
中
大
特大
至少... *
自定义宽度
x
自定义高度
像素
请为宽度和高度输入一个数字
颜色
全部
仅限颜色
黑白
类型
全部
照片
剪贴画
素描
动画 GIF
透明
版式
全部
方形
横版
高
人物
全部
仅脸部
半身像
日期
全部
过去 24 小时
过去一周
过去一个月
去年
授权
全部
所有创作共用
公共领域
免费分享和使用
在商业上免费分享和使用
免费修改、分享和使用
在商业上免费修改、分享和使用
详细了解
清除筛选条件
安全搜索:
中等
严格
中等(默认)
关闭
筛选器
689×401
vastkb.weebly.com
Java collections - vastkb
758×1174
falkhausen.de
Collections
1024×576
prepinsta.com
Collections
900×500
educba.com
Java 8 Collections | Learn the essential idea of the Java 8 collections
825×322
javadevjournal.com
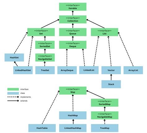
Java Collections Framework | Java Development Journal
1485×858
fity.club
Collections Java Types Of Collections In Java Naukri Code 360
800×400
fity.club
Collections Java Types Of Collections In Java Naukri Code 360
822×576
fity.club
Collections Java Types Of Collections In Java Naukri Code 360
1000×778
beginnersbook.com
Collections in Java with Example Programs
662×530
examples.javacodegeeks.com
Java Collections Tutorial - Java Code Geeks
1366×1111
lopersac.weebly.com
Collections in java - lopersac
811×789
fity.club
Collections Java
1200×581
Programiz
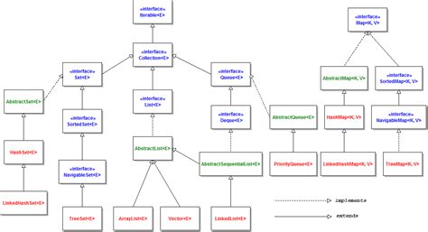
Java Collections Framework
3401×2767
scaler.com
Collections in Java - Scaler Topics
1267×489
fity.club
Collections Java
785×708
infoq.com
How to Speed up Large Collections Processing in Java
800×412
fity.club
Collections Java
1280×720
fity.club
Collections Java
848×445
javaguides.net
Java Collections Tutorial
1920×1008
www.sitepoint.com
Collections in Java: A Complete Tutorial and Examples – SitePoint
960×900
fity.club
Collections In Java
891×766
beginnersbook.com
Collections in Java with Example Programs - Begi…
843×607
fity.club
Collections In Java
1100×1825
javaconceptoftheday.com
Java Collections Cheat Sheet
730×518
java8.info
Java 8 - Collection Overview
850×661
codegym.cc
Collections in Java
734×562
varunshrivastava.in
A Beginners Guide to Understand Collections in JAVA
1200×1090
medium.com
Collections in Java. The Collection in Java is a gro…
1280×720
DZone
An Introduction to the Java Collections Framework
1095×595
namdaik.blogspot.com
Tổng quan về Java Collections Framework
800×466
YourStory
Collections Class in Java | YourStory
1512×1252
falkhausen.de
Collection Hierarchy
1166×556
GeeksforGeeks
How to Learn Java Collections - A Complete Guide - GeeksforGeeks
848×791
medium.com
Java Collections Performance Comparison | by Ahmet YILM…
728×719
blog.stackademic.com
Exploring Java Collections | Stackademic
某些结果已被隐藏,因为你可能无法访问这些结果。
显示无法访问的结果
报告不当内容
请选择下列任一选项。
无关
低俗内容
成人
儿童性侵犯
反馈