你提供的照片可能用于改善必应图片处理服务。
隐私政策
|
使用条款
无法使用此链接。检查链接是否以 "http://" 或 "https://" 开头,然后重试。
无法处理此搜索。请尝试其他图像或关键字。
试用视觉搜索
使用图像搜索、识别对象和文本、翻译或解决问题
将一个或多个图像拖到此处,
上传图像
或
打开相机
将图像放到此处以开始搜索
要使用可视化搜索,请在浏览器中启用相机
English
全部
搜索
图片
灵感
创建
集合
视频
地图
资讯
更多
购物
航班
旅游
笔记本
自动播放所有 GIF
在这里更改自动播放及其他图像设置
自动播放所有 GIF
拨动开关以打开
自动播放 GIF
图片尺寸
全部
小
中
大
特大
至少... *
自定义宽度
x
自定义高度
像素
请为宽度和高度输入一个数字
颜色
全部
仅限颜色
黑白
类型
全部
照片
剪贴画
素描
动画 GIF
透明
版式
全部
方形
横版
高
人物
全部
仅脸部
半身像
日期
全部
过去 24 小时
过去一周
过去一个月
去年
授权
全部
所有创作共用
公共领域
免费分享和使用
在商业上免费分享和使用
免费修改、分享和使用
在商业上免费修改、分享和使用
详细了解
清除筛选条件
安全搜索:
中等
严格
中等(默认)
关闭
筛选器
1581×491
zhuanlan.zhihu.com
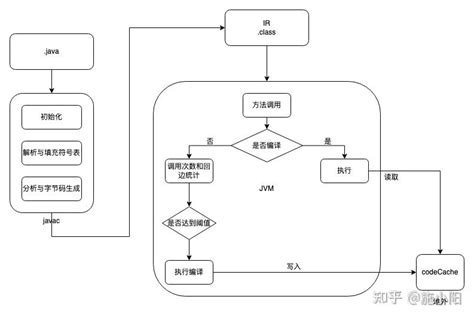
即时编译(JIT) - 知乎
1389×967
zhuanlan.zhihu.com
什么是JIT?怎么优化? - 知乎
1098×337
segmentfault.com
java - 如何理解Netty中对JIT编译的优化? - SegmentFault 思否
600×385
zhuanlan.zhihu.com
编写高性能.net代码-JIT - 知乎
474×318
zhuanlan.zhihu.com
JIT基本原理与案例分析 - 知乎
600×409
zhuanlan.zhihu.com
JIT基本原理与案例分析 - 知乎
984×881
www.sohu.com
反向 Debug 了解一下?揭秘 Java DEBUG 的基本原理…
720×341
zhuanlan.zhihu.com
JIT Debug Info 简介 - 知乎
1304×235
zhuanlan.zhihu.com
Dr.JIT 论文导读 - 知乎
1140×916
cnblogs.com
idea远程调试代码 - 木马不是马 - 博客园
1684×1294
ppmy.cn
JVM源码剖析之JIT工作流程
1982×1172
ppmy.cn
JVM源码剖析之JIT工作流程
1080×296
zhuanlan.zhihu.com
编写高性能.net代码-JIT - 知乎
1440×860
zhuanlan.zhihu.com
你需要了解的JIT Debugging - 知乎
720×285
zhuanlan.zhihu.com
你需要了解的JIT Debugging - 知乎
1876×682
zhuanlan.zhihu.com
极致性能优化 - 如何通过Java JIT优化实现数十倍性能提升 - 知乎
474×842
code84.com
要启用实时(jit)调试 该应用计 …
GIF
748×170
hub.baai.ac.cn
一文带你使用即时编译(JIT)提高 PyTorch 模型推理性能! - 智源社区
1176×507
chinasem.cn
JVM工作原理与实战(三十八):JIT即时编译器原理
791×661
zhuanlan.zhihu.com
【Paper Notes】JIT编译器测试——Validating JIT …
701×201
ewbang.com
【JVM】深入JIT优化机制-EW帮帮网
1080×752
zhuanlan.zhihu.com
一文带你使用即时编译(JIT)提高 PyTorch 模型推理性能! - 知乎
1536×800
dsa.hkust-gz.edu.cn
Just-In-Time Routing Planning – Data Science and Analytics Thrust
1004×174
aijishu.com
一篇关于深度学习编译器架构的综述论文 - 极术社区 - 连接开发者与智能计算生态
968×315
developer.aliyun.com
你需要了解的JIT Debugging-阿里云开发者社区
1949×1096
cnblogs.com
DEBUG 原理 - 如云泊 - 博客园
1440×921
zhuanlan.zhihu.com
JVM 中的 Just-In-Time (JIT) 是如何工作的 - 知乎
1320×750
developer.aliyun.com
彻底认识「JIT编译器的运行原理」|Java 开发实战 -阿里云开发者社区
1431×1510
developer.aliyun.com
彻底认识「JIT编译器的运行原理」|…
1080×538
modb.pro
Java即时编译(JIT)原理与调优 - 墨天轮
1080×610
modb.pro
Java即时编译(JIT)原理与调优 - 墨天轮
870×355
developer.aliyun.com
即时编译(JIT):从源代码到高效执行的神奇之旅(上)-阿里云开发者社区
1920×1024
juejin.cn
深入浅出 Java即时编译(JIT)原理与调优在本文将重点介绍Java(HotSpot JVM)的即时编译,从而了解J…
924×510
ewbang.com
什么是JIT编译器?-EW帮帮网
900×1163
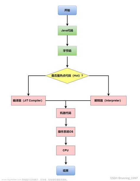
toymoban.com
Jvm之JIT优化详细解释 - Toy模板网
某些结果已被隐藏,因为你可能无法访问这些结果。
显示无法访问的结果
报告不当内容
请选择下列任一选项。
无关
低俗内容
成人
儿童性侵犯
反馈